Skip to main navigation Skip to main content
  • E-Submission

JKSPE : Journal of the Korean Society for Precision Engineering

OPEN ACCESS
ABOUT
BROWSE ARTICLES
EDITORIAL POLICIES
FOR CONTRIBUTORS
REGULAR

홀로닉 팩토리를 위한 자산관리쉘 기반 가상화 모델

Asset Administration Shell-based Virtualized Model for Holonic Factory

Journal of the Korean Society for Precision Engineering 2025;42(3):203-213.
Published online: March 1, 2025

1 한양대학교 산업데이터엔지니어링학과

2 한양대학교 산업융합학부

3 한국생산기술연구원 지속가능기술연구소

1 Department of Industrial Data Engineering, Hanyang University

2 School of Interdisciplinary Industrial Studies, Hanyang University

3 Research Institute of Sustainable Development Technology, Korea Institute of Industrial Technology

#E-mail: jh8145@kitech.re.kr, TEL: +82-41-589-8286
• Received: August 26, 2024   • Revised: January 12, 2025   • Accepted: January 24, 2025

Copyright © The Korean Society for Precision Engineering

This is an Open-Access article distributed under the terms of the Creative Commons Attribution Non-Commercial License (http://creativecommons.org/licenses/by-nc/3.0) which permits unrestricted non-commercial use, distribution, and reproduction in any medium, provided the original work is properly cited.

  • 9 Views
  • 0 Download
  • 1 Crossref
  • 1 Scopus
prev next
  • Holonic Manufacturing Systems (HMSs) are regarded as a foundation of cyber-physical production systems as they enable computers to conduct intelligent process planning, scheduling, and control by endowing manufacturing components with autonomy and collaboration. In an HMS, autonomy is realized by specifying holons that represent virtual agents of manufacturing components, while collaboration is facilitated through a communication mechanism that enables data exchange and decision making throughout a holarchy of holons without human intervention. This study presents the development of a virtualized holon model and a predictive process planning procedure using the Asset Administration Shell (AAS), i.e., a standardized model that can identify digital representation of manufacturing components to ensure interoperability. Specifically, an AAS-based information model was proposed to define operator, machine, product, and order holons. In addition, a predictive process planning procedure based on the Contract Net Protocol was developed to automatically allocate tasks while predicting task execution times. This study can contribute to the designing of an AAS-domain specific information model for HMS to increase interoperability in the holon holarchy, exhibiting the feasibility of AAS applications in predictive process planning on HMS.
제조업에서는 스마트 팩토리의 핵심 목표인 지능화와 자율화를 위하여 자동화 기술과 함께 고도화된 생산시스템을 도입 중이다. 이러한 중요한 흐름 속에서, 홀로닉 제조 시스템(Holonic Manufacturing Systems, 이하 HMS)은 스마트 팩토리 고도화 수준인 사이버-물리 생산시스템의 기원으로 주목받고 있다[1].
HMS는 분산된 홀론들이 자율적이면서도 협력적으로 의사 결정하는 생산시스템이다[2]. 홀론은 자신이 할당된 시스템 안에서 의사 결정을 내리는 분산된 구조를 가짐으로써, 높은 유연성, 안정성 및 확장성을 제공하여 스마트 팩토리의 생산 환경 최적화를 가능하게 한다.
홀론은 그리스어인 “Holos”(전체)와 “On”(한 부분)이라는 두 단어의 조합에서 나온 단어로써, 전체 시스템을 이루는 한 부분이라는 의미로 해석된다[2]. 즉, 홀론은 자기 자신에 대한 완전한 정체성을 가지면서도 다른 조직에 종속적이기도 하다. 다만, 홀론은 개념적인 객체이므로, 컴퓨터에서의 구현을 위해서는 객체의 가상화 에이전트 개발이 필수적이다. 이러한 에이전트를 이용하여 홀론들은 홀론 조직체인 홀라키(Holarchy)를 구성하고, 각 홀론의 상태, 성능 및 자원 사용 등의 정보를 효과적으로 관리할 수 있다.
기존 연구에서는 Java Agent Development Framework (JADE), Java Agent Services, ADAptive holonic COntrol aRchitecture (ADACOR) 등을 이용하여 홀론의 가상 에이전트를 구현하였다. 그러나, 아직 자산관리쉘(Asset Administration Shell, 이하 AAS)을 이용한 사례는 없는 것으로 파악된다.
AAS는 제조 공정에서 사용되는 제조 자산의 정보를 일관적이고 디지털적으로 표현하는 디지털 트윈 표현 모델이다[3]. AAS는 자산 데이터의 표준화를 통하여 HMS 내 개별 홀론이 상호 연결되어 통합된 자산 정보를 공유하도록 지원한다. 즉, AAS는 상호운용적 HMS 구현을 가능하게 하는 기술이다. 나아가, 각 홀론은 AAS를 통하여 규격화된 방식으로 자신의 특성, 상태, 행동, 데이터를 표현할 수 있다. 이러한 방식으로 표현된 홀론 정보는 제조 시스템의 구성 요소들을 효과적으로 통합시킴으로써 높은 상호운용성을 보장한다. 더불어, 홀론간 데이터 교환·공유를 통한 홀라키의 최적 의사 결정에 의한 효율성 증대 그리고 실시간 모니터링에 의한 제조 시스템 안정성을 높일 수 있다.
본 논문에서는 HMS를 위한 AAS 기반 홀론 가상화 정보 모델(이하 AAS 홀론 정보 모델)을 설계한다. AAS 홀론 정보 모델은 HMS의 홀론 가상 에이전트 구현을 위한 AAS 규격 기반 정보 모델을 의미한다. 그리고 HMS 의사 결정 메커니즘인 Contract Net Protocol (CNP)을 이용하여 AAS 기반 홀론들이 참여하는 예측적 공정 계획 방법을 설계한다. 사례연구에서는 구축 중인 홀로닉 팩토리를 대상으로 드릴링 공정에서 작업 시간 예측 모델을 이용한 공정 계획 구현 예시를 소개한다.
본 논문의 구성은 다음과 같다. 2장에서는 관련 연구에 대하여 설명한다. 3장에서는 AAS 홀론 정보 모델, 작업 시간 예측모델 및 예측적 공정 계획 방법을 설계한다. 4장에서는 구현 사례를 소개하며, 5장에서는 결론을 맺는다.
2.1 홀로닉 제조 시스템
HMS는 1998년도에 제안된 개념이지만, 구현이 쉽지 않은 제조 시스템으로 알려져 있다. HMS는 제조 시스템 구성 요소들을 자율적이고 협력적인 단위로 조직화함으로써, 제조 활동의 전체 범위를 통합해야 하기 때문이다[4]. 나아가, HMS에서 각 홀론은 적절한 조치를 취할 수 있는 자율성을 부여해야 하기 때문이다. HMS는 홀론들의 역할이 변형되는 과정에서도 안정성과 유연성을 유지해야 하므로 실시간, 분산 제어, 지능적 제어 등의 요구사항이 충족되어야 한다[5].
홀론의 주요 용어는 아래와 같다[6].
  • • 홀론(Holon): 전체 시스템의 구성 요소로 기능하면서, 동시에 자기 자신만의 정체성을 갖는 구성원임. 제품, 설비, 사람, 정보 등을 홀론으로 만들 수 있음. 정보와 물리적 객체로 연결되는 자율적 구성원인 동시에 상위 수준의 제어로 조정이 가능한 구성원

  • • 자율성(Autonomy): 외부의 통제 없이 자신의 목적 추구를 위한 자체적 의사 결정이 가능한 능력

  • • 협업성(Cooperation): 다른 홀론과의 상호작용을 통하여 홀론 간 협력으로 목표를 달성

  • • 홀론조직(Holarchy): 홀론들의 계층 구조로서, 상위 수준의 홀론에 하위 수준의 홀론들이 구성 요소로 기능 가능한 조직

HMS의 설계는 상하 조직적 구조와 분산 제어를 결합하여 효율적으로 구성되어야 한다. 또한, 일반적으로 홀론 유형은 주문(Order), 제품(Product), 리소스(Resource)로 구성되나, 필요에 의하여 다른 유형의 정의도 가능하다[7]. HMS는 일종의 개념이므로, HMS 구현을 위하여 다중 에이전트 시스템(Multi Agent System)을 구현 기술로 활용한다[8]. 다중 에이전트 시스템은 단일 에이전트의 집합체이다. 단일 에이전트로는 복잡하고 규모가 큰 제조 시스템을 구현하기 어려우므로, 다중 에이전트 시스템하에서 여러 에이전트 간의 협력과 상호작용을 통해 문제를 해결하는 것이 핵심 기술이다[9]. 에이전트 간의 협력과 상호작용은 HMS의 홀론들이 서로 협력하여 제조 시스템을 유연하고 적응할 수 있게 만드는 데 중요한 역할을 한다[10].
다중 에이전트 시스템 기반 HMS 연구는 다음과 같다. Derigent 등은 자율 및 협력 단위의 홀론을 제조 환경에 통합하고, 제조 시스템의 유연성, 상호운용성을 항상 시켜 Industry 4.0에 부합하는 다중 에이전트 시스템 기반 HMS 구축을 연구하였다[11]. Zhang 등은 에너지 소비를 절감을 위한 가상 제조 환경을 위해 Production Agent, Quality Agent, Logistic Agent, Maintenance Agent를 구성하는 연구를 진행하였다[12]. D’ Aniello 등은 적층 제조용 클라우드 시스템 구현을 위하여 Task Agent, Master Agent, Printer Agent를 구성하여 연구를 진행하였다[13]. Abid 등은 재구성 가능한 제조 시스템 구현을 위하여 Product Agent, Task Agent, Supervisor Agent, Operation Agent을 구성하였다[14]. Salvador Palau 등은 다중 에이전트 시스템 아키텍처를 기반으로 협업적 예측을 위한 중앙 집중식이면서 분산적인 아키텍쳐를 제안하였다[15]. Saadat 등은 작업자들을 작업에 동적으로 입찰할 수 있는 인력 할당 시스템 구현을 위한 홀론 기반 에이전트 시스템을 구현하였다[16].
기존 연구들은 다중 에이전트 시스템을 이용하여 목적 지향적인 HMS를 개발하였다는 것에 의의가 있다. 에이전트 기술을 이용하여 각 공장 구성 요소의 가상 객체인 홀론을 구현하고 홀론의 집합체인 홀라키를 구성함으로써 할당·계획·실행을 위한 생산 시스템의 자율성과 협업성을 부여하였다. 이는 HMS 핵심 개념인 공장 구성 요소의 객체화 및 체계화를 통하여 스마트 팩토리에서 지향하는 지능화와 자율화를 달성할 수 있음을 시사한다. 공장 구성 요소들이 데이터를 이용하여 지능적인 의사결정을 수행함과 동시에 데이터 교환을 통하여 자율적 생산 계획·운영·제어를 수행하려면 객체 지향적인 HMS 개념을 적용할 필요가 있다는 것이다.
그러나, 기존 연구들은 공장 구성 요소의 정보 구조를 일관된 방식으로 가상화하지 못하였고, 데이터 교환의 상호운용성을 보장하지 못한다는 한계가 존재한다. 이기종성과 다양성이 존재하는 공장 구성 요소들의 일관적 정보 표현을 위해서는 규격화된 정보 모델을 이용한 홀론 정보 정의가 필요하고, 공장 구성요소간 막힘없는 데이터 교환을 위해서는 상호운용적인 표준 기반 정보 모델 개발이 필요하다.
2.2 자산관리쉘(AAS)
AAS는 유·무형 자산에 대한 정보를 일관적이고 표준화된 데이터 체계로 표현하는 산업용 디지털 트윈 표현 모델이다[17]. AAS는 Industry 4.0 환경에서 공장 안의 제품, 기계 및 시스템의 상호운용성을 보장하며, 통일된 데이터 표현을 기반으로 하여 디지털적 표준화를 가능하게 한다. 이에, 벤더 종속적이던 데이터 표현 및 교환 방식에서 탈피하여 이기종 시스템에서도 쉬운 데이터 교환, 공유 및 개방을 가능하게 한다.
즉, AAS는 자산의 정보와 기능을 디지털화 및 가상화하는 데이터 표준을 제공하고, 자산 간 관계 및 계층을 유연하게 구성하게 해주며, 자산 간 상호운용성을 보장한다. 이를 통하여 데이터 교환 및 공유 과정을 간소화 및 가속화함으로써, 효율적이고 유연한 생산이 가능해지도록 개발된 표준이다[18].
Fig. 1은 AAS 정보 체계를 Unified Modeling Language (UML) 클래스 다이어그램으로 나타낸 것이다. AAS 정보 체계는 대상 자산(주로, 설비)에 대한 식별, 관리, 형식, 보안 및 인증 등 AAS 객체의 메타 정보를 가진 헤더(Header)와 실제 데이터와 정보를 담는 서브모델로 구성되는 바디(Body)로 구성된다. AAS 정보 구조는 모듈식으로 구성되며, 서브모델들의 집합으로 구성된다. 현재 AAS 규격에서는 개념, 메타 모델, 표현 언어 및 변환 규칙을 제공한다[3]. 각 클래스 설명은 아래와 같다.
  • • Asset Administration Shell: 헤더 영역이며, 대상 자산에 대한 AAS 객체의 식별, 정의, 제어, 형식, 보안, 인증 등 관리를 포함하는 클래스.

  • • Submodel: AAS가 가지는 정보를 목적별로 그룹화한 클래스. Data element들을 구성 기준에 따라 분류하고 모으는 역할을 수행

  • • Submodel Element: 서브모델을 구성하는 다양한 Data element를 묶기 위한 추상형 클래스. Property, Range, File, BLOB (Binary Large Object) 등 다양한 데이터 형태가 존재

  • • Property: 범용적인 데이터 형태(예: String, Integer, Double, Boolean)를 이용하여 자산의 데이터를 실제로 표현하는 클래스

  • • File: 파일 형태 데이터를 표현하는 클래스

Fig. 1

AAS information structure

KSPE_2025_v42n3_203_f001.jpg
기존 연구는 AAS의 자동화, 상호 연결성, 지능화, 지속가능성을 추구하는 Industry 4.0 시스템 구현을 중심으로 이루어졌다. Park 등은 염색가공 공정을 대상으로 AAS 가상 표현 방식에 맞추어 시스템적 효율 고도화 연구를 수행하였다[19]. Park 등은 전력 기자재를 AAS로 설계하고 상호운용성을 위해 OPC UA를 통한 디지털 트윈을 구현하였다[20]. Tantik 등은 AAS를 이용하여 중앙 원격 유지 보수 플랫폼을 구축하고, 제조 구성 요소의 통신 및 기능성에 대한 통합 데이터 모델로 활용하였다[21].
Heppner 등은 AAS를 기반으로 공장 구성 요소의 표준화 및 시뮬레이션 기반 엔지니어링 프레임워크를 개발하였다[22]. Jungbluth 등은 AASX 프로그램을 통해 AAS 정보 모델을 설계하고 공장의 생산, 실행 및 재계획을 수행하는 연구를 진행하였다[23].
기존 연구들은 AAS를 이용하여 제조 자산의 가상화 및 데이터 교환 표준화를 제시하였다는 것에 의의가 있다. 즉, AAS를 이용하면 이기종성과 다양성이 존재하는 공장 구성 요소들에 대해서도 일관적으로 가상화가 가능하고 데이터 교환을 위한 상호운용성을 동시에 확보할 수 있음을 보여주었다. 이러한 장점으로 인하여 AAS를 이용한 적용 영역은 점점 확대되고 있다.
그러나, AAS의 한계는 AAS 정보 모델 개발을 위한 메타 모델, 방법 및 표현 언어 까지만 정의되어 있다는 것이다. 즉, 적용 영역에 대한 AAS를 개발하려면, 적용 영역에 특화된 AAS 정보 모델을 개발해야 한다는 것이다. 이러한 상세 AAS 정보 모델링 작업은 쉽지 않다. 왜냐하면 적용 영역, 시맨틱 기반 정보 모델링 및 AAS에 대한 전문 지식을 가지고 있어야 하기 때문이다. 따라서, HMS의 홀론 정보 표현 및 상호운용성을 위해서는 AAS 기반 가상화 모델 개발이 필요하다. 이를 위해 HMS의 홀론을 AAS로 규격화시킴으로써, 홀론의 에이전트를 구현함과 동시에 상호운용적인 환경에서 계획, 실행 및 제어를 가능하게 하는 HMS 메커니즘 개발이 필요하다. 그러나, 아직까지는 AAS를 HMS에 적용한 사례는 없는 것으로 파악된다.
본 장에서는 HMS 홀론의 가상화를 위한 AAS 홀론 정보 모델을 설계한다. 또한, AAS간 메시지 교환을 통하여 최소 작업 시간을 예측한 설비에 작업을 할당하는 예측적 공정 계획 방법을 설계한다. 3.1절에서는 AAS 홀론 정보 모델을 설명하고, 3.2절에서는 설비의 작업 시간 예측 모델과 AAS 정보 모델 통합 방법을 설명한다. 3.3절에서는 CNP를 기반으로 예측적 공정 계획 방법을 서술한다.
3.1 AAS 홀론 정보 모델 설계
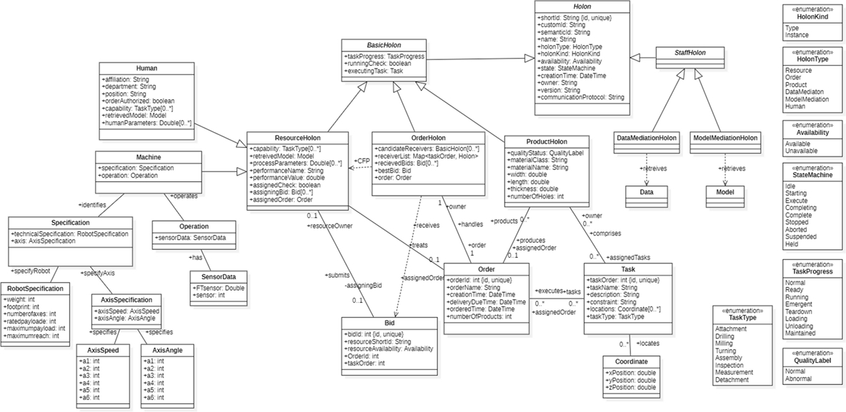
AAS 홀론 정보 모델 개발을 위하여 HMS의 체계화된 홀론 조직을 정의하는 것이 선행되어야 한다. 그리고, 각 홀론이 생성하고 저장하는 데이터와 홀론간 교환되는 데이터를 정의하는 홀론 정보 모델을 설계해야 한다. 그 후, 상세화된 홀론 정보 모델을 바탕으로 AAS 정보 및 각 데이터 항목의 매핑 방법을 정의한 AAS 홀론 정보 모델을 설계할 필요가 있다. Fig. 2는 UML 클래스 다이어그램을 이용한 홀론 정보 모델이다. 이는 홀론 정보 모델의 보편적 이해 및 규격화를 위함이다. 홀론이 최상위 클래스이며 기본 홀론(Basic Holon)과 스태프 홀론(Staff Holon)을 하위 타입으로 분기된다.
Fig. 2

Class diagram of information structure

KSPE_2025_v42n3_203_f002.jpg
기본 홀론은 기본적인 제조 구성 요소를 나타내며, 리소스, 제품, 주문 하위 타입으로 분기된다. 리소스 홀론은 다시 머신 홀론과 휴먼 홀론의 하위 타입으로 구성된다. 스태프 홀론은 기본 홀론의 활동과 의사결정을 지원하는 역할을 수행한다. 아래는 각 홀론에 대한 설명이다.
  • • 홀론(Holon): 하위 홀론의 공통 속성과 오퍼레이션을 포함하는 최상위 추상형 클래스

  • • 기본 홀론(Basic Holon): HMS 기본 구성 요소의 공통 속성과 오퍼레이션을 포함하는 추상형 클래스

  • • 리소스 홀론(Resource Holon): 설비, 공구, 유틸리티 등을 나타내는 물리적 자산 클래스

  • • 주문 홀론(Order Holon): 공정 수행을 위한 주문, 제안 요청 및 작업 할당 등 조정자(Coordinator) 역할을 수행하는 클래스

  • • 제품 홀론(Product Holon): 제품 관련 정보를 포함하는 제품 클래스

  • • 휴먼 홀론(Human Holon): 작업자와의 인터페이스 클래스. 작업자가 실제로 홀론화 되는 것이 아닌 작업자와의 데이터 교환을 수행

  • • 스태프 홀론(Staff Holon): 기본 홀론의 작업을 지원하고 보조하는 추상형 클래스

  • • 데이터 중계 홀론(Data Mediation Holon): 데이터베이스와 연결되어 기본 홀론의 요청에 따라 데이터를 저장 및 공급해 주는 클래스

  • • 모델 중계 홀론(Model Mediation Holon): 모델이 저장되어 있는 데이터베이스와 연결되어 기본 홀론의 요청에 따라 모델을 저장 및 공급해 주는 클래스

Fig. 2의 홀론 정보 모델을 기반으로 AAS 홀론 정보 모델을 설계한다. 홀론화 된 개체를 AAS로 대응시키고, 홀론의 데이터 표현 및 교환을 위해 필요한 홀론의 데이터를 구조화한 AAS 정보 모델을 설계한 것이다. Fig. 3은 AAS 홀론 정보 모델의 메타 정보 모델을 보여준다. 이 메타 정보 모델은 AAS 홀론 정보 모델에 필요한 AAS 타입 및 서브모델을 정의한 것이다. AAS는 타입과 인스턴스 종류가 있는데, 타입은 AAS 정보 템플릿을 정의한 것이고 인스턴스는 그 정보 구조 안에 실제 값들이 반영되어 자산을 투영한 객체를 의미한다.
Fig. 3

AAS holon meta information model structure

KSPE_2025_v42n3_203_f003.jpg
AAS 규격에 따르면, AAS 정보 모델은 자산에 대한 AAS 인스턴스가 생성 가능한 형태로 정의해야 한다. 즉, Fig. 2의 추상형 클래스는 허용하지 않는다. 그래서 추상형 클래스의 속성과 오퍼레이션은 각 AAS 타입 안에 포함시켜야 한다. 이러한 이유로 리소스 홀론은 리소스 자산관리쉘(Resource AAS), 제품 홀론은 제품 자산관리쉘(Product AAS), 주문 홀론은 주문 자산관리쉘(Order AAS)로 대응시킨다. 그리고 각 AAS가 공통으로 가져야 할 서브모델은 아래와 같이 5가지로 구성된다.
  • • 네임플레이트(Nameplate) 서브모델: 홀론이 가지는 식별자, 명칭, 종류 등 공통 속성에 대한 서브모델

  • • 홀론(Holon) 서브모델: HMS 및 예측적 공정 계획에 예측모델, 목표 성능, 예측 성능 값 등을 포함한 서브모델

  • • 사양(Specification) 서브모델: 홀론의 구성 및 기술 사양(예: 제원, 규격, 성능, 구성)에 대한 서브모델

  • • 운영(Operation) 서브모델: 홀론의 가용 공정, 역량, 상태, 진척 상황 등을 포함한 서브모델

  • • 데이터(Data) 서브모델: 홀론 활동에 필요한 데이터(예: 작업, 주문, 비드, 센서 데이터)를 연결하고 저장하는 서브모델

AAS 객체 하위에 5개의 서브모델이 표현되고, 각 속성은 해당 서브모델의 하위 Submodel Element 중 하나의 형태로 속성 명과 값을 갖게 된다. 클래스 기반 홀론 정보 모델(Fig. 2)로부터 AAS 홀론 정보 모델(Fig. 3)로의 변환은 매핑 규칙(Mapping Rule)을 통하여 이루어진다. 홀론 정보 모델의 각 속성은 AAS 서브모델의 속성으로 1대1 대응되어야 하므로 매핑 규칙이 필요하다.
Table 1은 이러한 매핑 규칙을 정의한 테이블이다. 예를 들어, Fig. 2의 Holon 클래스 Short ID 속성은 각 홀론의 식별자이므로, AAS 네임플레이트 서브모델의 속성으로 대응된다. 또한, Resource Holon 클래스의 Performance Value 속성은 목표 성능에 대한 예측 값을 의미하므로, AAS 홀론 서브모델의 속성으로 대응된다.
Table 1

Mapping table for holon attributes to AAS attributes

Table 1
Class Attribute AAS submodel Target AAS
Holon Short ID Nameplate All
Custom ID Nameplate All
Semantic ID Nameplate All
Name Nameplate All
Holon type Nameplate All
Holon kind Nameplate All
Owner Nameplate All
State Operation All
Creation time Operation All
Availability Operation All
Communication protocol Operation All
Task progress Operation All
Running check Operation All
Product
holon
Quality status Operation Product
Number of holes Operation Product
Material name Specification Product
Material class Specification Product
Width Specification Product
Length Specification Product
Thickness Specification Product
Order
holon
Candidate receivers Nameplate Order
Receiver list Operation Order
Recieved bids Operation Order
Best bid Operation Order
Resource
holon
Performance value Holon Resource
Performance name Holon Resource
Assigned check Holon Resource
Assigning bid Holon Resource
Assigned order Holon Resource
Retreived model Holon Resource
Capability Operation Resource
Fig. 4는 설계된 AAS 홀론 정보 모델의 실제 표현 방식인 직렬화(Serialization)를 나타낸다. AAS를 표현 언어 중 하나인 XML (eXtensible Markup Language)으로 표현한 것이며, 사람의 가독성을 높이기 위하여 YAML (Yet Another Markup Language) 형태로 변환한 것이다.
Fig. 4

Example of AAS instance (Drilling robot)

KSPE_2025_v42n3_203_f004.jpg
3.2 AAS와 작업 시간 예측 모델 통합
HMS에서의 예측적 공정 계획을 위해서는 목표 성능에 대한 예측 모델을 생성하고 이 모델을 AAS와 통합하는 방법이 필요하다. 각 홀론이 목표 성능을 예측하는 모델을 생성하고, 모델을 AAS 속성으로 저장한 후, 그 모델로부터 예측된 값을 공정 계획에 활용하는 것이다. 본 논문의 목표 성능은 작업 시간(Task Time)으로 설정한다. 그리고 이해를 돕기 위하여 구현 대상인 드릴링 로봇의 절삭력(Cutting Force) 데이터로부터 작업 시간을 예측하는 모델을 기준으로 설명한다.
Figs. 5(a)는 드릴링 로봇을, 5(b)는 수직 드릴링의 절삭 파라미터(주축회전수, 이송 속도)에 대한 절삭력 데이터 예시를 나타낸다. 여기서, 작업 시간 예측 모델은 절삭력 데이터만 수집된다는 가정하에 절삭력 데이터로부터 생성한다. 그리고, 작업 시간은 알고리즘에 의해 탐지된 가공 시작 시각과 종료 시각의 차이로 설정한다. 이러한 데이터를 이용하여 통계 기반 또는 기계학습기반 예측 모델의 생성이 가능하다. 방법의 선택은 데이터 양 및 품질에 따라 결정될 수 있다.
Fig. 5

Drilling robot and cutting force data

KSPE_2025_v42n3_203_f005.jpg
본 논문에서는 데이터 양이 적은 상황을 가정하여 평균분산 변화점 분석을 이용하여 예측모델을 생성한다. 평균분산 변화점 분석은 시계열 데이터가 정규분포를 따를 때 분포가 얼마나 상이한지를 판단하는 방법으로 평균과 분산의 변화가 모두 유의하게 발생한 지점을 찾아내는 방법이다. 평균분산 변화점 분석에 의하여 절삭력의 미세한 변화를 탐지함으로써 가공의 시작 및 종료 시각을 추출하는 방식이다.
드릴 팁이 공작물과 만나는 순간 절삭력의 미세 변화를 탐지하여 가공 시작 시각을, 드릴 팁이 구멍을 빠져나오는 순간 절삭력의 미세 변화를 탐지하여 가공 종료 시각을 추정하는 방식이다. 이러한 절삭 파라미터와 작업시간의 관계를 수학적 함수 형태로 규명하여 작업 시간 예측 모델을 생성한다.
식(1)은 독립변수에 따른 분산 변화점에 대한 가설을 나타낸다[24]. 가설의 HO는 귀무가설로써, 데이터 집합에서 어떠한 유의미한 변화가 없음을 의미한다. 즉, 어떠한 변화점을 가지지 않는 단일 변화점을 가지고 있다는 것을 의미한다.
(1)
HO : yiNμyi,σ2, i=1,,nH1 : yi1Nμyi1,σ12, i=1,,k1yi2Nμyi2,σ22, i=k1+1,,k2yimNμyim,σk2, i=km-1+1,,n
(2)
yWorking time=fSpindle speed, FeedRate+ε
H1는 대립가설로써, 데이터 집합에서 ki+1, i=1,  m-1을 기준으로 유의미한 변화가 있음을 의미한다. 즉, m 개의 변화점을 가지는 것을 의미한다. k1, k2,  km-1은 각각 상수 값을 의미하며, 1<k1<k2<  <km-1<n-1의 범위를 가지며, ki+1, i=1,  m-1은 평균분산에서 변화가 일어나는 변화점이 된다. 이처럼 변화점을 판별함으로써, 작업 시작 및 종료 시각의 차이인 작업시간을 추출한다.
Fig. 5(b)에서 파란 점선은 추정 작업 시작 시각, 녹색 점선은 추정 작업 종료 시각을 나타낸다. 각 공정 시 주어지는 주축회전수와 이송 속도를 식(2)에 대응시킴으로써 작업 시간 예측 모델을 생성 가능하다. Fig. 6은 작업 시간 예측 모델과 AAS의 통합 방법을 나타낸다. 로봇 드릴링 공정을 통하여 수집된 데이터를 JSON, CSV, XML 등의 형태로 저장하며, 저장되어진 데이터를 이용하여 식(2)와 같은 수학적 함수 형태의 예측 모델을 생성하고 이 예측 모델은 파일 형태로 표현 및 저장하여 AAS와 통합한다. AAS에서는 이 예측 모델을 홀론 서브모델의 Retreived Model 속성에 파일 형태로 저장한다. 이후, 공정 계획 절차에서 작업 시간 예측이 필요할 때, 파일 형태의 작업 시간 예측 모델이 호출 되고, 주축회전수 및 이송 속도 입력에 의하여 작업 시간이 예측된다.
Fig. 6

Process of integrating predictive models into AAS

KSPE_2025_v42n3_203_f006.jpg
3.3 홀로닉 예측적 공정 계획 설계
홀로닉 공정 계획에서의 중요한 개념은 사람이 아닌 컴퓨터 상에서 홀론들 간 자율적·협업적 의사 결정을 통하여 공정 계획을 결정한다는 것이다. 이 때, 작업 시간 예측을 통하여 예측적 공정 계획 수립을 가능하게 하는 것이다. 공정 수행 이전인 공정 계획 단계에서 공정 시나리오 설정에 따른 예측 작업 시간 도출을 통하여 공정 계획 성능 판단을 가능하게 하는 것이다. 이를 위하여, HMS의 예측적 공정 계획 절차 설계가 필요하다.
본 논문에서는 CNP를 기반으로 예측적 공정 계획 절차를 설계한다. CNP는 HMS의 작업 할당 메커니즘으로서, 요청자(Requester), 매니저(Manager)와 계약자(Contractor)간 작업 요청(Task Request), 제안 요청(Call-for-proposal), 입찰(Bidding), 평가(Evaluation) 및 수락(Acceptance) 과정으로 구성된다[25]. 이러한 과정을 통하여, 매니저의 제안 요청에 의한 계약자들로부터의 비딩 중에서 가장 높은 효율의 계약자를 선택하여 작업을 할당하게 된다.
Fig. 7은 UML 시퀀스 다이어그램을 이용하여 예측적 공정 계획 절차를 설계한 것이다. 제품 AAS는 요청자 역할, 주문 AAS는 매니저 역할, 리소스 AAS는 계약자 역할을 수행한다. 제품 AAS의 작업 요청 후, 주문 AAS가 제안 요청을 진행한다. 리소스 AAS는 작업 가능성 및 가용성을 판별한 후, 작업 시간 예측 모델을 이용하여 예측된 작업 시간을 비드에 넣어서 주문 AAS로 비딩을 진행한다.
Fig. 7

Holonic predictive sequence diagram

KSPE_2025_v42n3_203_f007.jpg
주문 AAS는 여러 개의 비드들 중에서 최소 작업 시간을 제출한 리소스 AAS에게 작업을 할당한다. 작업이 이미 할당된 리소스 AAS 경우는 새로운 작업의 비딩이 불가하다. 이미 작업이 할당된 리소스 AAS의 가용성(Availability) 속성은 가용으로부터 비가용(Unavailable) 상태로 전이된다. 이러한 과정의 반복 수행이 이루어지면, 복수 개 제품에 대한 작업 할당이 이루어지며 작업 시간의 예측이 가능하게 된다. 이와 동시에, 최소 작업 시간을 제출한 리소스 AAS에게만 작업이 할당되므로, 전체 공정의 작업 시간 최소화 방향으로 공정 계획이 수립되는 것이다.
본 장에서는 AAS를 이용한 HMS의 예측적 공정 계획 구현 사례를 설명한다. 4.1절에서는 가상의 구현 시나리오를 소개하고, 4.2절에서는 구현 결과를 서술한다.
4.1 구현 시나리오
구현 시나리오는 제품의 드릴링 가공을 위하여 3개의 드릴링 로봇 중에서 최소 예측 작업 시간을 제출한 로봇에 컴퓨터가 자동으로 작업을 할당하는 것이다.
Fig. 8은 시나리오를 나타내며, 아래는 시나리오에 대한 상세 설명이다. 여기서, 작업 시간 예측 모델은 실제 드릴링 로봇의 데이터를 이용한다. 제품은 2가지 종류이며, 첫 번째 제품은 20개 구멍을, 두 번째 제품은 100개 구멍을 가공한다고 가정한다.
  • ① 제품 AAS (Product 1)이 드릴링 가공을 주문 AAS (Order1)에게 요청한다.

  • ② 주문 AAS는 리소스 AAS (Machine 1, Machine 2, Machine 3)에게 작업 제안을 요청한다.

  • ③ 리소스 AAS들은 주문 AAS로부터 받은 작업 데이터를 기반으로 공정 데이터를 요청한다.

  • ④ 리소스 AAS들은 기존 공정 데이터를 참고하여 최적이라고 판단되는 절삭 파라미터를 선택한다.

  • ⑤ 리소스 AAS는 작업 시간 예측 모델을 호출하여 절삭 파라미터에 따른 작업 시간을 예측한다.

  • ⑥ 각 리소스 AAS는 예측된 작업 시간을 주문 AAS에게 비딩한다.

  • ⑦ 주문 AAS는 최소 공정 시간을 비딩한 리소스 AAS를 선정한다.

  • ⑧ 작업에 선정된 리소스 AAS에 가공물을 이송한다.

  • ⑨ 작업에 선정된 리소스 AAS는 가공 주문에 맞게 가공을 실행한다.

Fig. 8

Implementation scenario

KSPE_2025_v42n3_203_f008.jpg
4.2 구현 및 결과

4.2.1 작업시간 예측 모델링

3.2절에서 설명한대로, 작업 시간 예측은 평균분산 변화점 분석 기반 모델을 이용한다. 예측 모델 생성을 위해 사용한 데이터 셋은 KUKA 로봇의 절삭력 센서 데이터을 이용한다.
절삭력 센서 데이터는 시각(Timestamp)에 따른 3축 기준 절삭력(Fx, Fy, Fz)값을 포함한다. 추가적으로, 위치 센서를 이용하여 시각에 따른 3축 위치 값(Px, Py, Pz)을 수집하였으며, 이는 검증을 위하여 사용되었다. 데이터 셋은 다음과 같은 3가지 가공 조건에서 수집되었다: {주축회전수, 이송 속도} = {500 RPM, 0.41 mm/sec}, {1000 RPM, 0.83 mm/sec}, {1500 RPM, 1.25 mm/sec}.
식(3)은 3축 절삭력 값을 합력벡터의 크기로 표현하는 식이다. Fig. 9의 절삭력 그래프는 식(3)을 통하여 도출된 결과 값이다.
Fig. 9

Time-series cutting force data sample

KSPE_2025_v42n3_203_f009.jpg
이 절삭력의 변화에 따라 가공이 시작되는 시각과 종료되는 시각을 탐지한다.
(3)
Force=fx2+fy2+fz2
(4)
Fx=2E-06x2-0.0069x+6.29
탐지된 가공 시작 시각과 종료 시각의 차를 이용하여 작업시간 값을 도출한다. 그 후, 주축회전수와 이송 속도를 입력 변수로, 작업 시간을 출력 변수로 하는 데이터 셋이 생성되고, 이를 수학적 함수 형태의 관계식을 생성할 수 있다.
식(4)는 주축회전수(x)에 따른 작업 시간을 추정하는 2차 방정식을 나타낸다.
Fig. 10은 예측 모델을 피팅한 그래프이다. 점선은 예측 모델을, 실선은 실제 값을 나타낸다.
Fig. 10

Fitting of machining time prediction model

KSPE_2025_v42n3_203_f010.jpg
Table 2는 예측 모델의 정확도 확인을 위하여 모델로부터 예측된 작업 시간과 실제 작업 시간을 비교한 결과이다. 실제 값(Real Value)은 위치 센서를 이용한 z축 위치 변화에 따라 작업 시작 시각과 작업 종료 시각을 측정한 작업 시간을 의미한다. 주어진 데이터에서는 작업 시간이 제대로 예측되어짐을 알 수 있다. 그러나, 이 결과는 3가지 가공 조건에 대한 검증 결과이므로, 작업시간 예측 모델이 유효하다고 판단하기에는 한계가 있다.
Table 2

Comparison of predicted values and real values

Table 2
Processing time
Spindle speed
[RPM]
Feed rate
[mm/rev]
Depth
[mm]
Real value
[sec]
Predicted value
[sec]
Difference
[sec]
Error rate
[%]
500 0.41 7.21 3.480 3.433 0.047 -1.3
1000 0.83 7.23 1.744 1.713 0.031 -1.8
1500 1.25 6.96 1.169 1.135 0.034 -2.9

4.2.2 예측적 공정 계획 구현

구현 시나리오의 실행가능성을 확인하기 위하여 AAS 서버-클라이언트 시제품을 개발하였다. 구현 환경은 Python(프로그래밍 언어), IDLE 4.22.0(통합개발환경), Pyi4.0 Python 기반 AAS 설계 오픈 소스 개발 도구 라이브러리를 사용하였다.
AAS 서버는 AAS 인스턴스를 생성하고 저장하며, 클라이언트에서 요청 시 AAS 인스턴스를 전달한다. AAS 클라이언트는 서버로 AAS 인스턴스를 요청한 후, Uniform Resource Identifier (URI)를 이용하여 AAS 인스턴스를 전달받는다. 그리고 AAS 인스턴스를 이용하여 예측적 공정 계획을 실행한다.
Fig. 11은 클라이언트에서의 예측적 공정 계획 실행 결과 화면이다. 4.1절 구현 시나리오와 같이, 제품 AAS 인스턴스 생성을 위하여 20개 구멍과 100개 구멍 가공 제품으로 구분되도록 구멍 개수를 입력한다. 4.1절의 절차에 의하여, 첫 번째 제품은 최소 작업 시간을 제출한 Robot 3에게 작업이 할당된다. 두 번째 제품은 Robot 3이 가동중이므로 제외되고, Robot 1과 Robot 2 중에서 최소 작업시간을 제출한 Robot 2에게 작업이 할당된다.
Fig. 11

Prediction implementation results

KSPE_2025_v42n3_203_f011.jpg
이러한 과정 중 생성되거나 변경되는 데이터들은 각 AAS 인스턴스의 해당 속성값에 갱신된다. 예를 들어, 각 로봇 AAS 인스턴스는 Performance Value 속성에 해당 작업 예측 시간을 넣게 된다. 또 다른 예로는 로봇 AAS가 첫 번째 제품작업을 할당받게 되면, Availability 속성이 ‘True’에서 ‘False’로 갱신된다. 이러한 과정을 통하여 2가지 종류 제품을 가공하기 위하여 가용가능한 로봇들을 찾고 각 제품을 가공하기 위한 로봇들을 찾아냄으로써 예측에 기반한 공정 계획을 구현할 수 있다.
본 논문에서는 AAS를 활용하여 HMS 상에서의 예측적 공정 계획을 위한 설계와 구현을 수행하였다. AAS를 이용하여 HMS의 구성 요소들에 대하여 표준화된 가상 모델을 생성하고, 통계적 예측 모델을 활용한 공정 계획 과정을 통하여 공정 시간 최적화 및 자원의 효율적 활용에 대한 방법을 제시하였다.
본 논문의 의의는 다음과 같다. 먼저, AAS를 활용한 HMS의 개발 가능성을 확인하였다. HMS에서는 각 홀론이 에이전트로 구현되어야 하고, 에이전트들에게 자율적이고 협업적인 의사결정 능력을 부여해야 한다. 이러한 맥락에서, AAS 홀론 정보 모델을 이용하여 홀론들의 가상화 에이전트를 정의하고 AAS 기반 에이전트들을 통하여 홀론간 상호작용에 의한 공정 계획 시나리오를 구현함으로써, AAS도 HMS의 에이전트 기술로 활용될 수 있음을 보여주었다. 또한, CNP 기반 예측적 공정 계획 절차를 이용하여 컴퓨터를 이용한 공정 계획 자동화의 가능성을 보여주었다. 이는 사람의 시행착오적 방법이 아닌 컴퓨터의 데이터 기반 예측 방법을 활용함으로써, 생산 일정의 효율적 관리와 생산 리드 타임 단축에 기여할 수 있다.
본 논문의 한계는 다음과 같다. 홀로닉 팩토리 실증 현장이 구축 중인 관계로 실제 장비로부터 많은 데이터를 수집하지 못하여 적은 양의 데이터를 이용하여 작업 시간 예측 모델을 만든 것이다. 즉, 예측 모델을 이용하여 예측적 공정 계획이 가능함만을 확인하였지, 모델의 성능과 유효성이 적합하다고 판단하는 것은 무리가 있다. 같은 이유로, 실제 장비로부터 실시간 데이터 수집이 불가하여 동적인 공정 계획 구현 및 검증을 진행하지 못하였다. 또한, 공정 계획 시나리오의 입력 요인인 제품 및 장비 개수가 다양하지 못하여 복잡한 공장 환경 하에서 제안 방법이 유효한지 실증하지 못하였다. 향후, 홀로닉 팩토리 실증 현장의 구축 완료와 함께, 실제 장비의 연결을 통한 데이터 수집 체계를 구현함으로써, 홀로닉 예측적 공정 계획 방법의 고도화 및 성능 검증을 수행할 예정이다.
본 논문은 2025년 한국생산기술연구원의 청정생산시스템핵심기술연구사업의 지원을 받아 수행하고 있는 ‘미래 산업환경 대응 홀로닉 생산시스템 개발 (No. EO250001)’ 과제에서 수행된 연구임.
  • 1.
    Monostori, L., Kádár, B., Bauernhansl, T., Kondoh, S., Kumara, S., Reinhart, G., Ueda, K., (2016), Cyber-physical systems in manufacturing, Cirp Annals, 65(2), 621-641.
    10.1016/j.cirp.2016.06.005
  • 2.
    Van Brussel, H., Wyns, J., Valckenaers, P., Bongaerts, L., Peeters, P., (1998), Reference architecture for holonic manufacturing systems: PROSA, Computers in Industry, 37(3), 255-274.
    10.1016/S0166-3615(98)00102-X
  • 3.
    Bader, S., et al., (2022), Details of the asset administration shell Part 1 - The exchange of information between partners in the value chain of Industrie 4.0(version 3.0 rc02), Plattform Industrie, 473.
  • 4.
    Colombo, A. W., Schoop, R., Neubert, R., (2006), An agent-based intelligent control platform for industrial holonic manufacturing systems, IEEE Transactions on Industrial Electronics, 53(1), 322-337.
    10.1109/TIE.2005.862210
  • 5.
    Balasubramanian, S., Brennan, R. W., Norrie, D. H., (2001), An architecture for metamorphic control of holonic manufacturing systems, Computers in Industry, 46(1), 13-31.
    10.1016/S0166-3615(01)00101-4
  • 6.
    Shen, W., Hao, Q., Yoon, H. J., Norrie, D. H., (2006), Applications of agent-based systems in intelligent manufacturing: An updated review, Advanced Engineering Informatics, 20(4), 415-431.
    10.1016/j.aei.2006.05.004
  • 7.
    Leitão, P., Restivo, F., (2006), ADACOR: A holonic architecture for agile and adaptive manufacturing control, Computers in Industry, 57(2), 121-130.
    10.1016/j.compind.2005.05.005
  • 8.
    Shin, S. J., Woo, J., Seo, W., (2017), Development of a data and model-interconnected holonic architecture for intelligent decision-making on cyber-physical production systems, Journal of the Korean Institute of Industrial Engineers, 43(6), 451-463.
    10.7232/JKIIE.2017.43.6.451
  • 9.
    Pulikottil, T., Estrada-Jimenez, L. A., Rehman, H. U., Barata, J., Nikghadam-Hojjati, S., Zarzycki, L., (2021), Multi-agent based manufacturing: Current trends and challenges, Proceedings of the 2021 26th IEEE International Conference on Emerging Technologies and Factory Automation, 1-7.
    10.1109/ETFA45728.2021.9613555
  • 10.
    Giret, A., Botti, V., (2009), Engineering holonic manufacturing systems, Computers in Industry, 60(6), 428-440.
    10.1016/j.compind.2009.02.007
  • 11.
    Derigent, W., Cardin, O., Trentesaux, D., (2021), Industry 4.0: contributions of holonic manufacturing control architectures and future challenges, Journal of Intelligent Manufacturing, 32(7), 1797-1818.
    10.1007/s10845-020-01532-x
  • 12.
    Zhang, X., Tang, S., Liu, X., Malekian, R., Li, Z., (2019), A novel multi-agent-based collaborative virtual manufacturing environment integrated with edge computing technique, Energies, 12(14), 2815.
    10.3390/en12142815
  • 13.
    D’Aniello, G., De Falco, M., Mastrandrea, N., (2021), Designing a multi-agent system architecture for managing distributed operations within cloud manufacturing, Evolutionary Intelligence, 14(4), 2051-2058.
    10.1007/s12065-020-00390-z
  • 14.
    Abid, A., Hammadi, M., Barkallah, M., Choley, J. Y., Louati, J., Rivière, A., Haddar, M., (2018), Generic framework for holonic modelling and multi-agent-based verification of reconfigurable manufacturing systems, International Journal of Precision Engineering and Manufacturing, 19(0), 1793-1809.
    10.1007/s12541-018-0208-7
  • 15.
    Salvador Palau, A., Dhada, M. H., Parlikad, A. K., (2019), Multi-agent system architectures for collaborative prognostics, Journal of Intelligent Manufacturing, 30(0), 2999-3013.
    10.1007/s10845-019-01478-9
  • 16.
    Saadat, M., Saeidlou, S., Tan, M. C., (2017), A holonic workforce allocation model for labour-intensive manufacturing, Cogent Engineering, 4(1), 1324747.
    10.1080/23311916.2017.1324747
  • 17.
    Adolphs, P., Auer, S., Bedenbender, H., Billmann, M., Hankel, M., Heidel, R., Waser, B., (2016), Structure of the administration shell - Continuation of the development of the reference model for the Industrie 4.0 component, ZVEI and VDI, Status Report.
  • 18.
    Shin, S. J., Lee, J. H., Park, J., Um, J., (2021), Integrating PMML and PFA with asset administration shell for interoperable smart factories, Journal of the Korean Institute of Industrial Engineers, 47(3), 242-251.
    10.7232/JKIIE.2021.47.3.242
  • 19.
    Park, K. T., Cho, H., Kim, S., Kim, H., (2019), Implementation of digital twin and virtual representation for energy efficiency improvement of dyeing and finishing industry, Journal of the Korean Institute of Industrial Engineers, 45(6), 491-502.
    10.7232/JKIIE.2019.45.6.491
  • 20.
    Park, K. S., Seong, J., Park, S., (2020), Requirements analysis and AAS design for Energy digital twin, Journal of the Korean Institute of Smart Media, 9(4), 109-117.
    10.30693/SMJ.2020.9.4.109
  • 21.
    Tantik, E., Anderl, R., (2017), Integrated data model and structure for the asset administration shell in Industrie 4.0, Procedia CIRP, 60(0), 86-91.
    10.1016/j.procir.2017.01.048
  • 22.
    Heppner, S., Miny, T., Kleinert, T., Becker, M., Schmitz, K., Alt, R., (2023), Asset administration shells as data layer for enabling automated simulation-based engineering, Proceedings of the 2023 IEEE 28th International Conference on Emerging Technologies and Factory Automation (ETFA), 1-7.
    10.1109/ETFA54631.2023.10275474
  • 23.
    Jungbluth, S., Hermann, J., Motsch, W., Pourjafarian, M., Sidorenko, A., Volkmann, M., Ruskowski, M., (2022), Dynamic replanning using multi-agent systems and asset administration shells, Proceedings of the 2022 IEEE 27th International Conference on Emerging Technologies and Factory Automation (ETFA), 1-8.
    10.1109/ETFA52439.2022.9921716
  • 24.
    Kim, J. T., (2002), Combination of schwarz information criteria for change-point analysis, Journal of the Korean Data and Information Science Society, 13(2), 185-193.
  • 25.
    Panescu, D., Pascal, C., (2016), Holonic coordination obtained by joining the contract net protocol with constraint satisfaction, Computers in Industry, 81(0), 36-46.
    10.1016/j.compind.2015.08.010
Yeoung Sin Kang
KSPE_2025_v42n3_203_bf001.jpg
M.S. candidate in the Department of Industrial Data Engineering, Hanyang University. His research interest is Autonomous manufact.
Seung-Jun Shin
KSPE_2025_v42n3_203_bf002.jpg
Professor in the School of Interdisciplinary Industrial Studies, Hanyang University. His research interests include Cyber-Physical Production Systems, Manufacturing Artificial Intelligence, Environmentally conscious Manufacturing and Industrial Standards.
Cheolho Kim
KSPE_2025_v42n3_203_bf003.jpg
Ph.D. in the Industrial Transformation Technology Department, Korea Institute of Industrial Technology. His research interest is precision engineering.
Jaehyun Park
KSPE_2025_v42n3_203_bf004.jpg
B.S. and Ph.D. degrees in the Department of Mechanical Engineering from Korea Advanced Institute of Science and Technology (KAIST), Daejeon, South Korea, in 2011 and 2017. He is currently a Senior Researcher at Industrial Transformation Technology Department, Korea Institute of Industrial Technology (KITECH), South Korea. His research interests include precision engineering.

Download Citation

Download a citation file in RIS format that can be imported by all major citation management software, including EndNote, ProCite, RefWorks, and Reference Manager.

Format:

Include:

Asset Administration Shell-based Virtualized Model for Holonic Factory
J. Korean Soc. Precis. Eng.. 2025;42(3):203-213.   Published online March 1, 2025
Download Citation

Download a citation file in RIS format that can be imported by all major citation management software, including EndNote, ProCite, RefWorks, and Reference Manager.

Format:
Include:
Asset Administration Shell-based Virtualized Model for Holonic Factory
J. Korean Soc. Precis. Eng.. 2025;42(3):203-213.   Published online March 1, 2025
Close

Figure

  • 0
  • 1
  • 2
  • 3
  • 4
  • 5
  • 6
  • 7
  • 8
  • 9
  • 10
Asset Administration Shell-based Virtualized Model for Holonic Factory
Image Image Image Image Image Image Image Image Image Image Image
Fig. 1 AAS information structure
Fig. 2 Class diagram of information structure
Fig. 3 AAS holon meta information model structure
Fig. 4 Example of AAS instance (Drilling robot)
Fig. 5 Drilling robot and cutting force data
Fig. 6 Process of integrating predictive models into AAS
Fig. 7 Holonic predictive sequence diagram
Fig. 8 Implementation scenario
Fig. 9 Time-series cutting force data sample
Fig. 10 Fitting of machining time prediction model
Fig. 11 Prediction implementation results
Asset Administration Shell-based Virtualized Model for Holonic Factory

Mapping table for holon attributes to AAS attributes

Class Attribute AAS submodel Target AAS
Holon Short ID Nameplate All
Custom ID Nameplate All
Semantic ID Nameplate All
Name Nameplate All
Holon type Nameplate All
Holon kind Nameplate All
Owner Nameplate All
State Operation All
Creation time Operation All
Availability Operation All
Communication protocol Operation All
Task progress Operation All
Running check Operation All
Product
holon
Quality status Operation Product
Number of holes Operation Product
Material name Specification Product
Material class Specification Product
Width Specification Product
Length Specification Product
Thickness Specification Product
Order
holon
Candidate receivers Nameplate Order
Receiver list Operation Order
Recieved bids Operation Order
Best bid Operation Order
Resource
holon
Performance value Holon Resource
Performance name Holon Resource
Assigned check Holon Resource
Assigning bid Holon Resource
Assigned order Holon Resource
Retreived model Holon Resource
Capability Operation Resource

Comparison of predicted values and real values

Processing time
Spindle speed
[RPM]
Feed rate
[mm/rev]
Depth
[mm]
Real value
[sec]
Predicted value
[sec]
Difference
[sec]
Error rate
[%]
500 0.41 7.21 3.480 3.433 0.047 -1.3
1000 0.83 7.23 1.744 1.713 0.031 -1.8
1500 1.25 6.96 1.169 1.135 0.034 -2.9
Table 1 Mapping table for holon attributes to AAS attributes
Table 2 Comparison of predicted values and real values